中成协〔2025〕45号
各会员单位和相关单位:
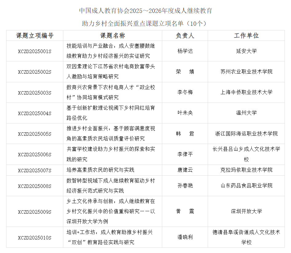
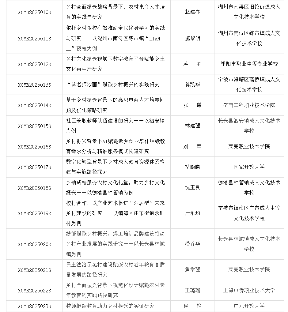
根据《中国成人教育协会教育科研课题管理办法》《关于开展2025~2026年度成人继续教育助力乡村全面振兴课题申报工作的通知》(中成协〔2025〕11号)(以下简称《通知》)等文件要求,经乡村振兴专业委员会组织行业专家进行评审并报中国成人教育协会审批,延安大学杨学达同志主持的《技能培训与产业融合:成人安塞腰鼓继续教育助力乡村经济振兴的实证研究 》等10 项课题列为重点课题;青岛农业大学海都学院于小艳同志主持的《乡村全面振兴战略背景下农村跨境电商人才培养模式探究》等 95项课题列为一般课题,准予立项,现予以公布。
请相关课题负责人根据《通知》要求及时落实课题开题、实施方案,所在单位应加强对课题研究过程和质量的监督,按照申报标准为课题研究提供必要的人力、时间和经费方面的保障。围绕课题研究与实践结合,我会将组织系列实践研讨以助力课题负责人和课题组成员高质量开展研究工作。
本课题为S类课题(“十四五规划科研项目”简称A类、“面向一线实践的专项项目”简称B类、“各分支机构负责分类管理的科研项目”简称S类)。
附:中国成人教育协会2025~2026年度成人继续教育助力乡村全面振兴课题立项名单
中国成人教育协会
2025年8月4日







