中成协〔2025〕8号
各相关单位:
为进一步贯彻党的二十大精神,落实"建设全民终身学习的学习型社会、学习型大国"的战略部署,助力实现中共中央国务院印发的《教育强国建设规划纲要(2024-2035年)》提出的"2035年学习型社会全面形成"的宏伟目标,经研究决定,于2025年5月23日-5月25日在湖南省长沙市举办2025年中国成人教育协会学术会议。本次会议的主要任务是:充分发挥中国成人教育协会在成人教育学术科研方面的引领作用,搭建成人教育领域学术交流平台,推动终身教育创新发展,助力学习型社会建设。现将有关事宜通知如下:
一、会议组织
1.主办单位
中国成人教育协会
2.承办单位
中国成人教育协会学术委员会
湖南师范大学
二、会议主题
教育强国与学习型社会建设
三、会议内容
1.教育部、中国教育科学研究院、中国成人教育协会、中国教育发展战略学会、湖南省相关部门、湖南师范大学等单位领导致辞;
2.国内外终身教育、成人教育知名专家主旨报告;
3.学习型大国与学习型社会建设,教育强国背景下的终身教育改革创新,服务全民终身学习的制度建设,成人教育学科建设与发展,数字化赋能终身学习,工作场所学习与人才发展,老年教育与社区教育创新发展七个平行会议。
四、会议时间
2025年5月23日-5月25日
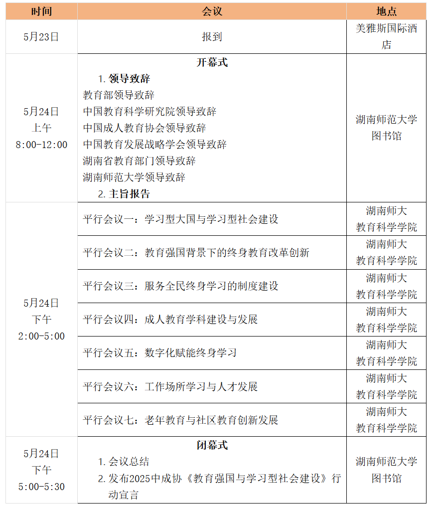
五、会议地点
本届会议地点设于湖南师范大学,具体会场安排如下:

六、提示事项
1.年会注册截止日期为5月10日,请参会人员及时将参会回执(参见附件一)发送至会务组邮箱ycjyms@126.com;
2.本届会议食宿地点为美雅斯国际酒店(地址:长沙市岳麓区岳华路268号;酒店总机:0731-81808888)。会务组统一安排往返会场交通。因会议期间正直旅游高峰期,建议与会人员尽快提交回执。
3.本次学术会议诚招平行会议发言人,请有意发言者4月30日前将论文摘要(300-500字)提交至学术委员会秘书处邮箱:xsnh2024@126.com,务必注明投稿平行会议名称(具体要求参见附件三)。
七、会议费用
收取会议费900元(研究生减半),交通及住宿费用自理
缴费方式:现场刷卡;现场交现金;银行汇款
银行汇款(含对公转账)时请在汇款单注明"学术年会"
开户行:中国工商银行北京分行德外支行
户名:中国成人教育协会
账号:0200001309020242467
行号:102100000136
电话:010-58582121
八、联系人及联系方式
1.学术委员会秘书处
周延军 13901128432(同微信),199287847@qq.com
2.湖南师范大学
周 莹 13739058164
3.会务组
陶宇坤 18511009403(同微信),ycjyms@126.com
中国成人教育协会
2025年3月11日